为机床工具企业提供深度市场分析                     

用户名:   密码:         免费注册  |   申请VIP  |  

English  |   German  |   Japanese  |   添加收藏  |  
沈阳机床

车床 铣床 钻床 数控系统 加工中心 锻压机床 刨插拉床 螺纹加工机床 齿轮加工机床
磨床 镗床 刀具 功能部件 配件附件 检验测量 机床电器 特种加工 机器人

机器人

电工电力 工程机械 航空航天 汽车 模具
仪器仪表 通用机械 轨道交通 船舶

搜索
热门关键字:

数控机床

 | 数控车床 | 数控系统 | 滚齿机 | 数控铣床 | 铣刀 | 主轴 | 立式加工中心 | 机器人
您现在的位置:机器人> 行业资讯>关于赴欧洲智能制造及 3D打印、机器人专项考察的邀请函
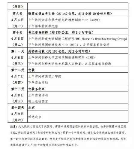
关于赴欧洲智能制造及 3D打印、机器人专项考察的邀请函
2016-2-5  来源:世界3d打印技术产业协会  作者:
关于赴欧洲智能制造及 3D打印、机器人专项考察的邀请函
    投稿箱:
        如果您有机床行业、企业相关新闻稿件发表,或进行资讯合作,欢迎联系本网编辑部, 邮箱:skjcsc@vip.sina.com